Câu 20:
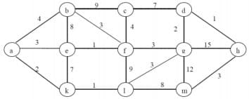
Cho đồ thị G có trọng số như hình sau:
G là đồ thị có phải đồ thị Euler không? Vì sao?
1
Câu 20:
Cho đồ thị G có trọng số như hình sau:
G là đồ thị có phải đồ thị Euler không? Vì sao?

Thông tin câu hỏi
Format:
Trắc nghiệm 1 đáp án
Độ khó:
Trung bình
Môn:toan-roi-rac
Cấp độ:dai-hoc
Mã đề:dai-hoc-toan-roi-rac
Phần:toán_rời_rạc
lượt làm
Năm:2026
Tags:
#toán rời rạc
