Câu 40:
Sơ đồ phả hệ dưới đây mô tả sự di truyền của 2 bệnh A và B ở người; mỗi bệnh do một trong hai alen của một gen quy định. Hai gen này cùng nằm trên một nhiễm sắc thể và liên kết hoàn toàn. Biết rằng không xảy ra đột biến.
Theo lí thuyết, có bao nhiêu phát biểu sau đây đúng?
I. Người số 6 và người số 8 có kiểu gen giống nhau.
II. Xác định được kiểu gen của 10 người.
III. Cặp 10-11 luôn sinh con bị bệnh.
IV. Xác suất sinh con không bị bệnh của cặp 8-9 là 50%.
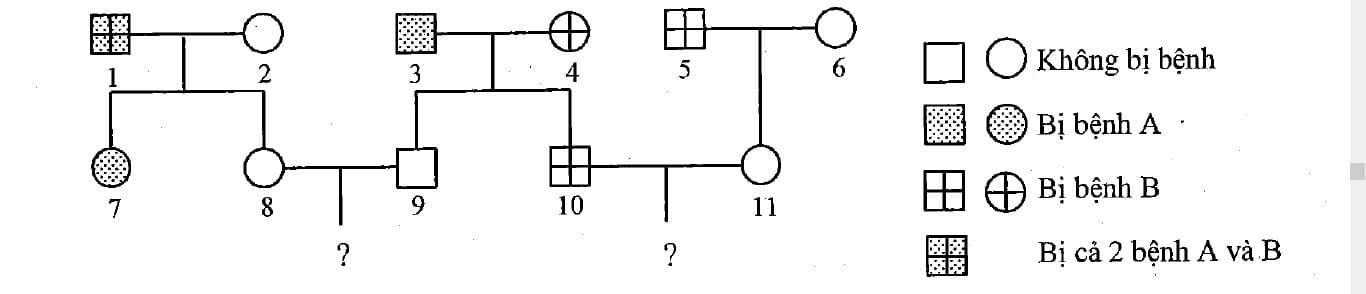
Câu 40:
Sơ đồ phả hệ dưới đây mô tả sự di truyền của 2 bệnh A và B ở người; mỗi bệnh do một trong hai alen của một gen quy định. Hai gen này cùng nằm trên một nhiễm sắc thể và liên kết hoàn toàn. Biết rằng không xảy ra đột biến.
Theo lí thuyết, có bao nhiêu phát biểu sau đây đúng?
I. Người số 6 và người số 8 có kiểu gen giống nhau.
II. Xác định được kiểu gen của 10 người.
III. Cặp 10-11 luôn sinh con bị bệnh.
IV. Xác suất sinh con không bị bệnh của cặp 8-9 là 50%.

