Câu 40:
Cho biết sơ đồ phả hệ sau đây mô tả sự di truyền của 2 bệnh M và N ở người; mỗi bệnh do một trong hai alen của một gen quy định. Hai gen này cùng nằm trên một nhiễm sắc thể và liên kết hoàn toàn. Biết rằng không xảy ra đột biến, người số 4 và người số 5 không mang alen bệnh M, người số 6 mang cả hai loại alen gây bệnh M và N.
Phân tích phả hệ trên, có bao nhiêu phát biểu sau đây đúng?
I. Có thể xác định được tối đa kiểu gen của 11 người.
II. Không có đứa con nào của cặp vợ chồng 10 -11 bị cả 2 bệnh.
III. Xác suất sinh con thứ 3 bị bệnh của cặp 8-9 là 50%.
IV. Nếu đứa con đầu lòng của cặp vợ chồng 10 - 11 bị bệnh M thì xác suất đứa thứ 2 bị bệnh M là 1/4.
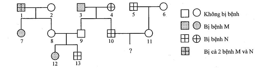
Câu 40:
Cho biết sơ đồ phả hệ sau đây mô tả sự di truyền của 2 bệnh M và N ở người; mỗi bệnh do một trong hai alen của một gen quy định. Hai gen này cùng nằm trên một nhiễm sắc thể và liên kết hoàn toàn. Biết rằng không xảy ra đột biến, người số 4 và người số 5 không mang alen bệnh M, người số 6 mang cả hai loại alen gây bệnh M và N.
Phân tích phả hệ trên, có bao nhiêu phát biểu sau đây đúng?
I. Có thể xác định được tối đa kiểu gen của 11 người.
II. Không có đứa con nào của cặp vợ chồng 10 -11 bị cả 2 bệnh.
III. Xác suất sinh con thứ 3 bị bệnh của cặp 8-9 là 50%.
IV. Nếu đứa con đầu lòng của cặp vợ chồng 10 - 11 bị bệnh M thì xác suất đứa thứ 2 bị bệnh M là 1/4.

