Câu 39:

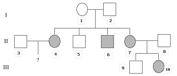
Một quần thể người đang ở trạng thái cân bằng di truyền, tần số người bị mắc một bệnh di truyền đơn gen là 9%. Phả hệ dưới đây cho thấy một số thành viên (màu đen) bị một bệnh này. Kiểu hình của người có đánh dấu (?) là chưa biết.

Có 4 kết luận rút ra từ sơ đồ phả hệ trên:

(1) Cá thể III9 chắc chắn không mang alen gây bệnh.

(2) Cá thể II5 có thể không mang alen gây bệnh.

(3) Xác suất để có thể II3 có kiểu gen dị hợp tử là 50%.

(4) Xác suất cá thể con III (?) bị bệnh là 23%.

Số kết luận đúng là:

1

Câu 39:

Một quần thể người đang ở trạng thái cân bằng di truyền, tần số người bị mắc một bệnh di truyền đơn gen là 9%. Phả hệ dưới đây cho thấy một số thành viên (màu đen) bị một bệnh này. Kiểu hình của người có đánh dấu (?) là chưa biết.

Có 4 kết luận rút ra từ sơ đồ phả hệ trên:

(1) Cá thể III9 chắc chắn không mang alen gây bệnh.

(2) Cá thể II5 có thể không mang alen gây bệnh.

(3) Xác suất để có thể II3 có kiểu gen dị hợp tử là 50%.

(4) Xác suất cá thể con III (?) bị bệnh là 23%.

Số kết luận đúng là:

Question image 1

Thông tin câu hỏi

Format:
Trắc nghiệm 1 đáp án
Độ khó:
Trung bình
Môn:sinh-hoc
Cấp độ:thpt
Mã đề:thpt-sinh-hoc
Phần:sinh_học
lượt làm
Năm:2022
Tags:
#sinh học