Câu 39:
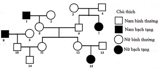
Sơ đồ phả hệ mô tả sự di truyền một bệnh ở người, bệnh bạch tạng do alen lặn nằm trên NST thường quy định, alen trội tương ứng quy định kiểu hình bình thường
Biết rằng không còn ai trong phả hệ trên có biểu hiện bệnh. Tính theo lý thuyết, có bao nhiêu phát biểu sau đây là chính xác về phả hệ trên?
I. (11) và (12) có kiểu gen giống nhau
II. Xác suất đển người con trai của (11) mang gen bệnh là 10/17
III. Nếu vợ chồng (12) và (13) dự định sinh thêm con thì xác suất sinh ra người con mang gen bệnh là 75%
IV. Có tối thiểu 6 người trong phả hệ có gen dị hợp tử
Câu 39:
Sơ đồ phả hệ mô tả sự di truyền một bệnh ở người, bệnh bạch tạng do alen lặn nằm trên NST thường quy định, alen trội tương ứng quy định kiểu hình bình thường
Biết rằng không còn ai trong phả hệ trên có biểu hiện bệnh. Tính theo lý thuyết, có bao nhiêu phát biểu sau đây là chính xác về phả hệ trên?
I. (11) và (12) có kiểu gen giống nhau
II. Xác suất đển người con trai của (11) mang gen bệnh là 10/17
III. Nếu vợ chồng (12) và (13) dự định sinh thêm con thì xác suất sinh ra người con mang gen bệnh là 75%
IV. Có tối thiểu 6 người trong phả hệ có gen dị hợp tử

