Câu 39:
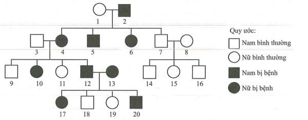
Cho sơ đồ phả hệ sau:
Sơ đồ phả hệ trên mô tả sự di truyền một bệnh ở người do một trong hai alen của một gen quy định. Biết rằng không xảy ra đột biến mới ở tất cả các cá thể trong phả hệ. Trong các phát biểu sau, có bao nhiêu phát biểu đúng?
(1) Có 18 người trong phả hệ này xác định được chính xác kiểu gen.
(2) Có ít nhất 13 người trong phả hệ này có kiểu gen đồng hợp tử.
(3) Tất cả những người bị bệnh trong phả hệ này đều có kiểu gen đồng hợp tử.
(4) Những người không bị bệnh trong phả hệ này đều không mang alen gây bệnh.
Câu 39:
Cho sơ đồ phả hệ sau:
Sơ đồ phả hệ trên mô tả sự di truyền một bệnh ở người do một trong hai alen của một gen quy định. Biết rằng không xảy ra đột biến mới ở tất cả các cá thể trong phả hệ. Trong các phát biểu sau, có bao nhiêu phát biểu đúng?
(1) Có 18 người trong phả hệ này xác định được chính xác kiểu gen.
(2) Có ít nhất 13 người trong phả hệ này có kiểu gen đồng hợp tử.
(3) Tất cả những người bị bệnh trong phả hệ này đều có kiểu gen đồng hợp tử.
(4) Những người không bị bệnh trong phả hệ này đều không mang alen gây bệnh.

