Câu 15:
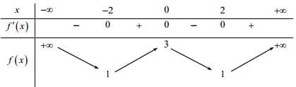
Cho hàm số có bảng biến thiên như sau:
Hàm số đã cho nghịch biến trên khoảng nào dưới đây?
1
Câu 15:
Cho hàm số có bảng biến thiên như sau:
Hàm số đã cho nghịch biến trên khoảng nào dưới đây?

Thông tin câu hỏi
Format:
Trắc nghiệm 1 đáp án
Độ khó:
Trung bình
Môn:toan
Cấp độ:lop-12
Mã đề:lop-12-toan
Phần:toán
lượt làm
Năm:2026
Tags:
#toán
